• 作者:琳达
  • 积分:14068
  • 等级:专家教授
  • 2019/7/9 15:53:02
  • 楼主(阅:86247101/回:0)如何设计同股不同权方案并且落地?


    市场上常见的设计——AB股制度


    (一)AB股制度(双层股权结构制度),美股、港股、科创板适用。AB股制度下,发行的股票具有如下三个特点:股票分为两类,每股对应的投票权不同。这些公司发行的股票一般分为A类普通票和B类普通票。后者每股的投票权一般是前者的N倍(通常为10倍)。两种股票的持有人不同。持有A类普通股的一般是公众投资者,二级市场过来的人比较多。B类普通股的一般是创业者、高管、公司员工与早期投资人持有。两种股票不能随意转化。一般A类普通股的持有者无法将A类普通股变成B类普通股,而B类普通股经过一定的程序或者直接转让,自动转化为A类普通股。


    (二)京东的AB股制度是这样设计的:①普通股分为A类和B类两类,刘强东持B类,每1股拥有20票投票权;其他投资人持A类,每1股拥有1票投票权。②A类上市交易,B类不上市交易。③A类在任何时候均不可以转换为B类;B类可随时自由转换为A类。④B类转让给非联属人士(联署即直系或其控制的实体)时,则自动转换成为A类。⑤当刘强东不再担任京东董事兼CEO或其他特定情况时,其持所有B类将自动立即转换为等量的A类。⑥A类及B类就所有呈交股东投票的事项一并投票。普通决议,出席的简单多数通过,特殊决议,出席的2/3通过。


    (三)小米集团的招股书显示,XiaomiCorp采用AB股架构,A类股拥有10票,B类股拥有1票投票权。在AB股结构下,雷军的31.41%的股份中有20.51%的A类股,加上其10.9%的B类股,雷军的投票权达到了55.7%,再加上委托投票的2.2%,雷军实际拥有公司57.9%的投票权。林斌的13.33%中有11.46%的A类股,加上1.87%的B类股,根据A类股的投票规则,林斌拥有公司30%的投票权。这样一来,雷军的创始团队则拥有公司超过87.9%的投票权,可以决定公司重大事项和一般事项。


    (四)AB股设计如何在科创板落地?


    1、科创板的表决权差异简介


    依照《公司法》第一百三十一条的规定,在一般规定的普通股份之外,发行拥有特别表决权的股份(以下简称特别表决权股份)。每一特别表决权股份拥有的表决权数量大于每一普通股份拥有的表决权数量,其他股东权利与普通股份相同。但是这种方式并不能绝对保证相应人员或主体对公司的控制地位。如果要达到不丢失控制权要求的目的,需要在最初设计的时候全盘考虑。


    《关于修改<上市公司章程指引>的决定》(2019/4/17)要求,存在特别表决权股份的上市公司,应当在公司章程中规定特别表决权股份的持有人资格、特别表决权股份拥有的表决权数量与普通股份拥有的表决权数量的比例安排、持有人所持特别表决权股份能够参与表决的股东大会事项范围、特别表决权股份锁定安排及转让限制、特别表决权股份与普通股份的转换情形等事项。


    2、发行人具有表决权差异安排的,在科创板IPO,市值及财务指标应当至少符合下列标准中的一项:


    (一)预计市值不低于人民币100亿元;


    (二)预计市值不低于人民币50亿元,且最近一年营业收入不低于人民币5亿元。


    3、公司章程关于表决权差异安排的具体规定


    《上海证券交易所科创板股票上市规则》4.5.2条,发行人首次公开发行并上市前设置表决权差异安排的,应当经出席股东大会的股东所持三分之二以上的表决权通过。发行人在首次公开发行并上市前不具有表决权差异安排的,不得在首次公开发行并上市后以任何方式设置此类安排。


    4、特别表决权股份的持有人资格


    《上海证券交易所科创板股票上市规则》4.5.3条,持有特别表决权股份的股东应当为对上市公司发展或者业务增长等作出重大贡献,并且在公司上市前及上市后持续担任公司董事的人员或者该等人员实际控制的持股主体。持有特别表决权股份的股东在上市公司中拥有权益的股份合计应当达到公司全部已发行有表决权股份10%以上。


    5、特别表决权安排如何设置


    《上海证券交易所科创板股票上市规则》4.5.4条,上市公司章程应当规定每份特别表决权股份的表决权数量。每份特别表决权股份的表决权数量应当相同,且不得超过每份普通股份的表决权数量的10倍。


    《上海证券交易所科创板股票上市规则》4.5.5条,除公司章程规定的表决权差异外,普通股份与特别表决权股份具有的其他股东权利应当完全相同。


    《上海证券交易所科创板股票上市规则》4.5.6条,上市公司股票在本所上市后,除同比例配股、转增股本情形外,不得在境内外发行特别表决权股份,不得提高特别表决权比例。上市公司因股份回购等原因,可能导致特别表决权比例提高的,应当同时采取将相应数量特别表决权股份转换为普通股份等措施,保证特别表决权比例不高于原有水平。本规则所称特别表决权比例,是指全部特别表决权股份的表决权数量占上市公司全部已发行股份表决权数量的比例。


    6、特别表决权股份交易限制


    《上海证券交易所科创板股票上市规则》4.5.8条,特别表决权股份不得在二级市场进行交易,但可以按照本所有关规定进行转让。


    7、特别表决权股份转换要求


    《上海证券交易所科创板股票上市规则》4.5.9条,出现下列情形之一的,特别表决权股份应当按照1:1的比例转换为普通股份:


    (一)持有特别表决权股份的股东不再符合本规则第4.5.3条规定的资格和最低持股要求,或者丧失相应履职能力、离任、死亡;


    (二)实际持有特别表决权股份的股东失去对相关持股主体的实际控制;


    (三)持有特别表决权股份的股东向他人转让所持有的特别表决权股份,或者将特别表决权股份的表决权委托他人行使;


    (四)公司的控制权发生变更。


    发生前款第四项情形的,上市公司已发行的全部特别表决权股份均应当转换为普通股份。发生本条第一款情形的,特别表决权股份自相关情形发生时即转换为普通股份,相关股东应当立即通知上市公司,上市公司应当及时披露具体情形、发生时间、转换为普通股份的特别表决权股份数量、剩余特别表决权股份数量等情况。


    8、特别表决权股份特别表决权失效范围


    《上海证券交易所科创板股票上市规则》4.5.10条,上市公司股东对下列事项行使表决权时,每一特别表决权股份享有的表决权数量应当与每一普通股份的表决权数量相同:


    (一)对公司章程作出修改;


    (二)改变特别表决权股份享有的表决权数量;


    (三)聘请或者解聘独立董事;


    (四)聘请或者解聘为上市公司定期报告出具审计意见的会计师事务所;


    (五)公司合并、分立、解散或者变更公司形式。


    上市公司章程应当规定,股东大会对前款第二项作出决议,应当经过不低于出席会议的股东所持表决权的三分之二以上通过,但根据第4.5.6条、第4.5.9条的规定,将相应数量特别表决权股份转换为普通股份的除外。


    通过AB股制度的设计,对股份的收益权与表决权区别对待,分别设置,从而达到控制权最大限度的掌握在决策人的手中。


    市场上常见的设计——特殊管理股


    特殊管理股产生于国有企业改革过程。主要分为两种:一种是“金股制”,政府只持有一只金股而不干预日常运营,无收益权和其他表决权,在某些特殊事项上享有一票否决权;一种是“一股多权制”,每股享有若干表决权。


    2017年1月,ZAKER(广州坚和网络科技有限公司)获得数亿元融资,由广东南方媒体融合发展投资基金领投,深圳报业集团、江苏现代快报传媒有限公司等多家国资跟投。同时,引入深圳报业集团作为特殊管理股试点。


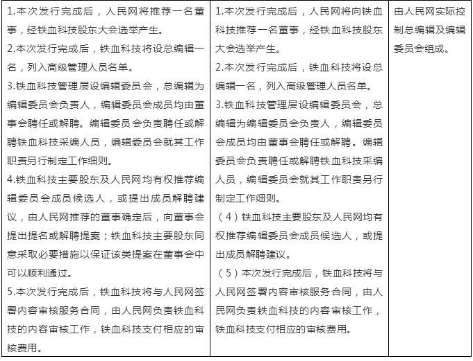
    人民网2017年8月发布公告称,以7.89元/股的价格认购新三板企业“铁血科技”91.33万股非限售流通股股票,占发行后铁血科技总股本的1.5%。网上传说铁血网也是特殊管理股的试点之一。但2017年签署的战略合作协议随着2018年新的战略合作协议签署而作废。在对外披露的信息中,能够隐约看出人民网对铁血科技的总编辑有一票否决权、对编辑委员会的人选有较大影响力。在随之修订的公司章程中,并未发现特殊管理股的相关设置。战略合作协议条款值得看一下,列示如下:




    可以推定人民网通过控制铁血科技编辑委员会人选的方式,取代了特殊管理股的设置。


    关于表决权的基础现行法律和制度(共7项)


    1、《公司法》第四十二条股东会会议由股东按照出资比例行使表决权;但是,公司章程另有规定的除外。


    2、《公司法》第一百零三条股东出席股东大会会议,所持每一股份有一表决权。但是,公司持有的本公司股份没有表决权。股东大会作出决议,必须经出席会议的股东所持表决权过半数通过。但是,股东大会作出修改公司章程、增加或者减少注册资本的决议,以及公司合并、分立、解散或者变更公司形式的决议,必须经出席会议的股东所持表决权的三分之二以上通过。


    3、《公司法》第一百三十一条国务院可以对公司发行本法规定以外的其他种类的股份,另行作出规定。


    4、《进一步支持文化企业发展的规定》(2014/4/16)要求探索国有文化企业股权激励机制,经批准允许有条件的国有控股上市文化公司按照国家有关规定开展股权激励试点。对按规定转制的重要国有传媒企业探索实行特殊管理股制度,经批准可开展试点。


    5、《广东省人民政府办公厅印发关于深化省属国有企业改革的实施方案的通知》(2014/11/7)要求完善国有资本授权经营体制。遵循责权利统一、管放统一、奖惩统一的原则,最大限度精简出资人审核事项,落实企业自主经营权。省属国有资本运营和国有资本投资公司在授权范围内,依法独立开展经营活动。管理运行规范、内控机制健全、生产经营稳健且3年内未发生重大经营风险的省属国有企业,逐步授予其董事会在投资决策、业绩考核、薪酬管理和高级管理人员选聘等重大事项方面的权限。国有股权低于50%的混合所有制企业,国有股东严格按照股权比例行使权利。对关系国计民生的准公共性企业,可探索建立国有股东“金股”机制,按照约定对特定事项行使否决权。


    6、《中共中央、国务院关于深化国有企业改革的指导意见》(2015/8/24)要求推进公司制股份制改革。加大集团层面公司制改革力度,积极引入各类投资者实现股权多元化,大力推动国有企业改制上市,创造条件实现集团公司整体上市。根据不同企业的功能定位,逐步调整国有股权比例,形成股权结构多元、股东行为规范、内部约束有效、运行高效灵活的经营机制。允许将部分国有资本转化为优先股,在少数特定领域探索建立国家特殊管理股制度。


    7.《互联网新闻信息服务管理规定》国家互联网信息办公室令第1号(2017/5/2)符合条件的互联网新闻信息服务提供者实行特殊管理股制度,具体实施办法由国家互联网信息办公室另行制定。







    帖间广告位01


    目前不允许游客回复,请 登录 注册 发表言论。